“研”途闪耀,硕果盈枝‖太阳成城集团tyc234cc2025届考研光荣榜
日期:2025-05-30 发布人:李笑笑 浏览量:
近日,随着2025年全国硕士研究生招生录取工作圆满收官,太阳成城集团tyc234cc迎来考研捷报,2025届毕业生在激烈竞争中表现优异,众多学子成功上岸,为学院再添荣耀篇章 ,他们用汗水与坚持书写了属于自己的辉煌,也为学院的人才培养成果增添了浓墨重彩的一笔。
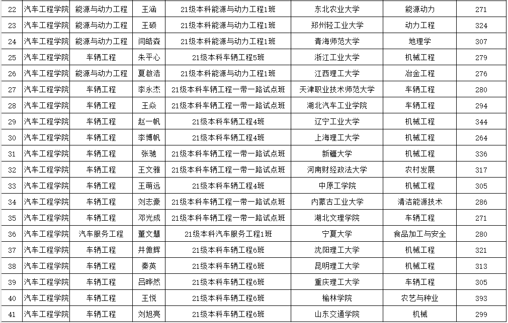
这些上岸学子用无数个日夜的坚持,将拼搏的汗水化作叩响名校大门的钥匙。他们的成绩不仅是个人努力的见证,更是学院教学实力与学风建设的生动体现。以下是优秀学子光荣榜:
这些同学能够取得如此优异的成绩,绝非偶然。在考研备考的日子里,他们披星戴月,在浩瀚的知识世界里孜孜不倦地钻研。面对高强度的学习压力与接踵而来的挑战,他们始终保持着坚韧不拔的精神,怀揣着对梦想的执着,一步一个脚印,朝着目标奋勇前行。


考研征途布满荆棘,但每一位怀揣梦想的汽院学子都凭借坚定的信念和顽强的斗志,冲破重重阻碍,实现了华丽蜕变。希望正在备考或有考研打算的同学们,以这些优秀学长学姐为标杆,在考研路上锚定目标,奋勇拼搏。相信不久的将来,你们也能在考研战场上绽放光彩,书写属于自己的精彩人生!
豫公网安备 41082302410884号